
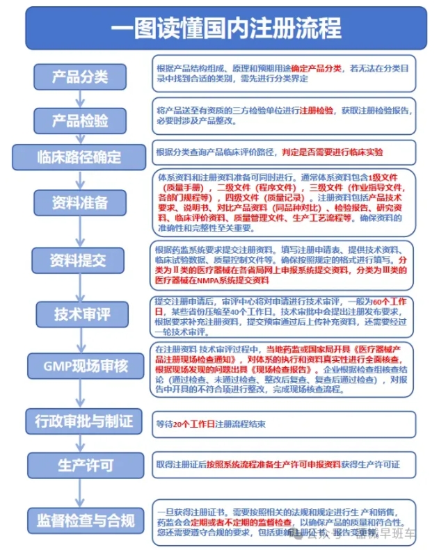
1、 产品分类:根据产品结构组成、原理和预期用途确定产品分类,若无法在分类目录中找到合适的类别,需先进行分类界定。
2、产品检验:将产品送至有资质的三方检验单位进行注册检验,获取注册检验报告,必要时涉及产品整改
3、临床路径确定:根据分类查询产品临床评价路径,判定是否需要进行临床实验。
4、资料准备:体系资料和注册资料准备可同时进行。通常体系资料包含1级文件(质量手册),二级文件(程序文件),三级文件(作业指导文件,各部门规程等),四级文件(质量记录)。注册资料包括产品技术要求、说明书、对比产品资料(同品种对比)、检验报告、研究资料、临床评价资料、质量管理文件、生产工艺流程等。确保资料的准确性和完整性至关重要。
5、资料提交:根据药监系统要求提交注册资料。填写注册申请表、提供技术资料、临床试验数据、质量控制文件等。确保按照规定的格式进行填写。分类为Ⅱ类的医疗器械在各省局网上申报系统提交资料,分类为Ⅲ类的医疗器械在NMPA系统提交资料
6、技术审评:提交注册申请后,审评中心将对申请进行技术审评,一般为60个工作日,某些省份压缩至40个工作日。技术审批中会提出注册发布要求,根据要求补充注册资料,提交预审通过后上传补充资料,还需要经过一轮技术审评。
7、GMP现场审核:在注册资料 技术审评过程中,当地药监或国家局开具《医疗器械产品注册现场检查通知》,对体系的执行和资料真实性进行全面核查,根据现场发现的问题出具《现场检查报告》。企业根据检查组核查结论(通过检查、未通过检查、整改后复查、复查后通过检查),对报告中开具的不符合项进行整改,完成现场核查流程。
8、行政审批与制证:待20个工作日注册流程结束
9、生产许可:取得注册证后按照系统流程准备生产许可申报资料获得生产许可证
10、监督检查与合规:一旦获得注册证书。需要按照相关的法规和规定进行生 产和销售,药监会会定期或者不定期的监督检查,以确保产品的质量和符合性。您还需要遵守合规的要求,包括更新注册证书、报告变更等。