新闻动态

官方发布《医疗器械生产质量管理规范》修订前后对照表!

2025-11-07 返回列表

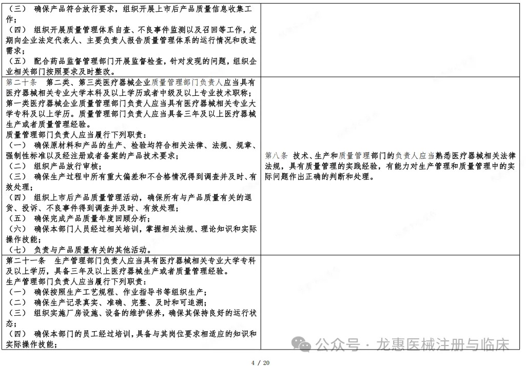
国家药监局于2025年11月4日在官网发布《医疗器械生产质量管理规范》。为方便大家了解新修订《医疗器械生产质量管理规范的主要变化,核查中心组织对《医疗器械生产质量管理规范》修改前后进行了对比。现全文刊登如下,供大家学习参考。

690d9237e836d.jpg

690d926639d14.jpg


690d926fd8bc3.jpg

690d9274d731c.jpg

690d927941bb7.jpg

690d927d4dad5.jpg

690d928067925.jpg

690d9283e029e.jpg

690d928666c74.jpg

690d928b2cc9e.jpg

690d928e1f846.jpg

690d9290e34ff.jpg

690d929418209.jpg

690d92972ac04.jpg

690d929a1c4f6.jpg

690d929d44a0c.jpg

690d929f80017.jpg

690d92a23d2fa.jpg

690d92a5c4f9c.jpg

论坛
论坛
扫描二维码
获论坛信息
联系
( 010 ) 63311696/97/98
法规
法规
扫描二维码
获取法规
顶部