首页
服务项目
关于我们
成功案例
新闻动态
EN
新闻动态
NEWS
政策法规
行业资讯
公司动态
政府动态
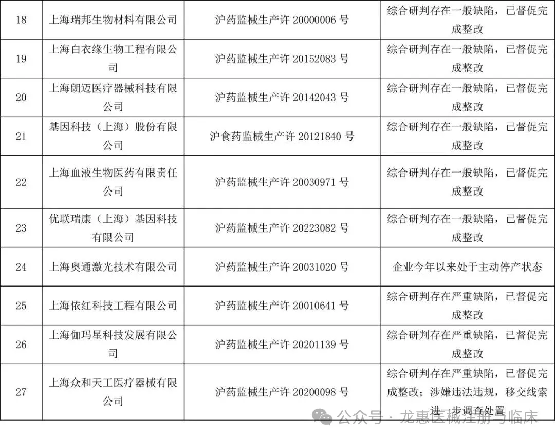
上海通报27家械企飞检情况
2025-12-09
返回列表
上海市药品监督管理局发布《关于2025年度医疗器械生产经营企业飞行检查情况的通告》,共检查27家医疗器械生产企业、注册人。其中,23家企业经综合评审认为存在一般缺陷,均已督促其针对生产质量管理体系存在的不符合项完成整改;2家企业经综合评审认为存在严重缺陷,经停产整改后目前已复产;1家企业存在严重缺陷且涉嫌违法违规,予以进一步调查处置;1家企业今年以来处于主动停产状态。
版权所有:北京龙惠科技发展有限公司
ICP证:
京ICP备18059848号
论坛
扫描二维码
获论坛信息
联系
( 010 ) 63311696/97/98
法规
扫描二维码
获取法规
顶部